دوائر اللاب توب
- دائره الشيب الرئيسى
- دائره الشيب الفرعى
- التردد
- دائره الباور العام LAPTOP POWER CIRCUIT
وسوف نتناول با التفصيل كل دائراه انشاء الله
ـــــــــــــــــــــــــــــــــــــــــــــــــــــــــــــــــــــــــــــــــــــــــــــــــــــــــــــــــــــــــــــــــــــــــــــــــــــــــــــــــــــــــ
نبداء انشاء الله اليوم با دائراه الشحن
CHARGER CIRCUIT
تسمى هذه الدائره با
OPEN CIRCUIT ADBAT
BAT=BATTERY
AD=ADAPTER
لايخفى على احد اهميه دائره الشحن فى اللابتوب فا هى تمد اللابتوب با الباور صبلاى سواء من الشاحن او البطاريه
وهذه الدائره لبد من دراستها و فهما جيدا حتى يتسهل تتبع اعطالها
الشاحن
الشاحن عارفين طبعا بيعمل ايه و هو يقوم بتحويل التيار المتردد220فولت الى تيار مستمر مقداره من 10الى 20فولت
ولكل شاحن فولتيه خاصه و امبير خاص تكون مكتوبه عليه
كما فى الصوره السابقه فا هو باين الفولت و الامبير ويراعى عند استبدال الشاحن ان يكون با نفس القيم للفولت و الامبير لتجنب حدوث مشاكل فى اللابتوب
طريقه قياس الفولتيه على الشاحن
كما يتتضح من الصوره السابقه يتم وضع الطرف الاحمر الموجب داخل السوكت و الطرف الاسود الارضى على السوكت من الخارج ,يتم عمليه القياس وقراه الافوميتر و التاكد من القيم المكتوبه على الشاحن .
النقطه الاولى لتتبع اعطال البور فى اللاب توب هى قياس الفولتيه على سوكيت الشاحن و التاكد من الفولتيه المكتوبه على الشاحن .
ـــــــــــــــــــــــــــــــــــــــــــــــــــــــــــــــــــــــــــــــــــــــــــــــــــــــــــــــــــــــــــــــــــ
بعد قياس الفولتيه على الشاحن و التاكد من انه يعمل ام لا
هناك ثلاث احتملات لتشغيل اللاب تو ب وهى
- تشغيل اللابتوب با البطاريه فقط
- تشغيل اللابتوب با الشاحن فقط
- تشغيل اللابتوب با الشاحن و البطاريه معاً
يلابينا نبداء الشغل
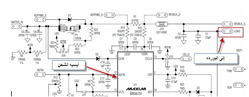
مخطط الدائره
يلا بينا نعرف ندرس المخطط ده واحد وحده ونعرف ايه الى عليه علشان نقدر نتعرف و نوصل لا اعطل هذه الدائره
- اللابتوب يعمل با الشاحن فقط تعلو نشوف كده على الدائراه
يمر التيار مباشره من الشاحن إلى أيسيه الشحن Charger IC
والذى بدوره يقوم بأمر الموسفت الموجود خلف الشاحن
والذى يعمل كسويتش ويسمى AD SWITCH FET
بفتح البوابه ليمر الفولت مباشره إلى بورده
اللابتوب لكى يعمل اللابتوب بصوره طبيعيه .
أى أن الجهد الناتج من الأدابتر DC يتجه إلى ال External Load
أو إلى البورده DCBATOUT
فى هذه الحاله لا يصل فولت من أدابتر الشحن إلى أيسيه
الشحن وبالتالى يقوم أيسيه الشحن بفتح سويتش البطاريه Battery
Switch On Power FET ليقوم بإرسال الفولت إلى الماذربورد
مباشره BAT>DCBATOUT
والصوره التاليه توضح ذلك على مخطط لابتوب HP Pavilion DV 6000
تم انتهاء درس اليوم و الدرس القادم سوف يكون عن تكمله هذه الدائره
- اللابتوب يعمل با الشاحن و البطاريه
- مكونات دائراه الشحن
- ايسيه الشحن
- سويتش الشاحن SWITCH FET TO OPEN SOURCE
و الباقى فى الدروس القادمه
نتمنى لكم التوفيق وتسعدنى اراكم و اقتراحتكم و جميع استفسارتكم
والان الى التعليقات واكتب تعليق



.jpg)
.jpg)





